It is currently Thu Apr 30, 2026 1:11 am



Post new topic Reply to topic
Author Message
 Post subject: How to model this.....
PostPosted: Wed Jul 31, 2024 3:43 pm 

Joined: Wed Jul 24, 2024 1:07 pm
Posts: 11
Location: Texas
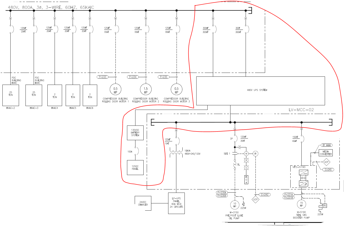
Today I got task with modeling a system in SKM and I'm not sure if I'm interpreting the one line incorrectly or if the one line is incorrect.

1) the 480v UPS SYSTEM is been fed from two separate breakers. I'm guessing it is a double pole breaker?

2) Should I model the 480V UPS SYSTEM as a bus or as a panel?

Has anybody ran into something like that?


Attachments:
480V UPS SYSTEM.PNG
480V UPS SYSTEM.PNG [ 85.67 KiB | Viewed 11137 times ]
Top
 Profile Send private message  
Reply with quote  
 Post subject: Re: How to model this.....
PostPosted: Wed Jul 31, 2024 4:03 pm 
Arc Level
User avatar

Joined: Fri Jul 08, 2016 10:01 am
Posts: 488
Location: Indiana
Do you have or can you get the submittals or should drawings on the UPS or at least the make and model number?

_________________
SKM jockey for hire
PE in 17 states


Top
 Profile Send private message  
Reply with quote  
 Post subject: Re: How to model this.....
PostPosted: Wed Jul 31, 2024 4:23 pm 

Joined: Wed Jul 24, 2024 1:07 pm
Posts: 11
Location: Texas
bbaumer yes


Attachments:
G9000_8pg_ESSENCE_091219_nocrop (2).pdf [453.6 KiB]
Downloaded 945 times
UPS-MBS-CC-Dual Input_Three-Line.pdf [52.24 KiB]
Downloaded 963 times
Top
 Profile Send private message  
Reply with quote  
 Post subject: Re: How to model this.....
PostPosted: Thu Aug 01, 2024 3:53 am 
Arc Level
User avatar

Joined: Fri Jul 08, 2016 10:01 am
Posts: 488
Location: Indiana
I'll try to look at this later this afternoon, no promises though.

This pesky thing called a job really interferes with my life, LOL.

_________________
SKM jockey for hire
PE in 17 states


Top
 Profile Send private message  
Reply with quote  
 Post subject: Re: How to model this.....
PostPosted: Thu Aug 01, 2024 9:51 am 

Joined: Wed Jul 24, 2024 1:07 pm
Posts: 11
Location: Texas
LOL

No worries, even if you don't have the time, I appreciate you taking the time to address all of my other questions.


Top
 Profile Send private message  
Reply with quote  
 Post subject: Re: How to model this.....
PostPosted: Thu Aug 01, 2024 2:16 pm 
Arc Level
User avatar

Joined: Fri Jul 08, 2016 10:01 am
Posts: 488
Location: Indiana
It looks like whoever designed this distribution system is not really using the UPS as it was intended. The two different feeders to the UPS are intended to be a primary and a backup from a different, in their one-line, a generator, source. They are using two different feeders from the same switchboard which, while better than only one feeder I guess, doesn't really help much if the switchboard loses power.

It also looks like there is an internal static transfer switch to quickly and automatically switch between sources if the primary source is lost as well as a manual bypass switch using a pair of Kirk-key interlocked breakers that bypasses the UPS and puts the load on the alternate source. I can't tell if the bypass is in a separate cabinet but if so, that would allow for you to bypass the UPS and connect the load to the alternate source and completely remove and replace the UPS. Not 100% of that however. It's what the one-line diagram implies though.

The question again becomes, what are your trying to determine? Bolted fault current for withstand ratings only, or an arc flash study for arc flash labeling?

Labeling a UPS is tricky, in my opinion. You can only realistically somewhat accurately label the line side of the UPS, and the bypass switch if it is indeed a separate cabinet, and make it clear on the label that it is line side or input incident energy only. What is going on inside the UPS and where the fault occurs inside may or may not trip the upstream breaker or some internal breaker or fuse quickly depending on where a fault occurs. The calculated line side incident energy may be much lower that what is real. Especially if you get both the AC and DC power involved in the event at the same time. I would be wary of even doing that though as it may be interpreted as accurate for working on any internal part of the UPS. I know for sure that SKM will tell you you cannot model the internals of power electronics accurately with their software. I have already asked them that. It wasn't a UPS but the same theory would apply. Here is what they said:

Hello

Thank you for contacting SKM support.

Unfortunately, our software is not suited for your type of study as we are not built to be running studies on electronics. Our calculation methods are for typical power systems and not internal electronic equipment. You may need to find an electronic design software to meet your needs.

Regards,

Xxxxxxx Xx
1 Pearl St.
Redondo Beach, California 90277
Phone (310) 698-4700
Fax (310) 698-4708
Website: www.skm.com
Support: Support@skm.com



SKM does let you model UPS's but to do it accurately you need good information on the UPS. I have noticed that the output power bolted fault current is usually much lower than the line side.

I would probably model the UPS and the bypass switch as separate busses and treat the bypass as a transfer switch. The UPS bus would be on the input only and then add the actual UPS to the model downstream of that input/line side bus.

It might be easier to discuss this more via Teams if you like.

_________________
SKM jockey for hire
PE in 17 states


Top
 Profile Send private message  
Reply with quote  
 Post subject: Re: How to model this.....
PostPosted: Thu Aug 01, 2024 3:06 pm 
Arc Level
User avatar

Joined: Fri Jul 08, 2016 10:01 am
Posts: 488
Location: Indiana
I'd have to think about this more but off the cuff:

Attachment:
UPS MODEL.jpg
UPS MODEL.jpg [ 164.09 KiB | Viewed 11118 times ]

_________________
SKM jockey for hire
PE in 17 states


Top
 Profile Send private message  
Reply with quote  
 Post subject: Re: How to model this.....
PostPosted: Thu Aug 01, 2024 9:13 pm 

Joined: Wed Jul 24, 2024 1:07 pm
Posts: 11
Location: Texas
bbrent Although your answer is quite clear, addressing it through Teams would be ideal. Please let me know what day and time works for you. Thank you!


Top
 Profile Send private message  
Reply with quote  
 Post subject: Re: How to model this.....
PostPosted: Fri Aug 02, 2024 5:41 am 
Arc Level
User avatar

Joined: Fri Jul 08, 2016 10:01 am
Posts: 488
Location: Indiana
I'm free this morning for a Teams meeting if you want to send an invitation. We have family coming in this afternoon for the weekend so I'm not going to be available again until Monday, but I could meet Monday later in the afternoon.

_________________
SKM jockey for hire
PE in 17 states


Top
 Profile Send private message  
Reply with quote  
Display posts from previous:  Sort by  
Post new topic Reply to topic  [ 9 posts ] 

All times are UTC - 7 hours


You cannot post new topics in this forum
You cannot reply to topics in this forum
You cannot edit your posts in this forum
You cannot delete your posts in this forum
You cannot post attachments in this forum

Jump to:  
© 2022-2025 Arcflash Forum / Brainfiller, Inc. | P.O. Box 12024 | Scottsdale, AZ 85267 USA | 800-874-8883